bevictor伟德官网·(中国)唯一官方网站
首页
公司首页
关于我们
bevictor伟德简介
管理团队
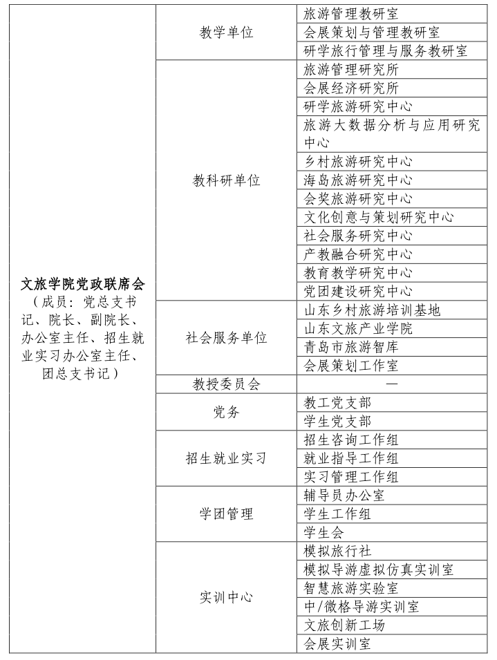
组织机构
办公室
人才招聘实习实训办公...
团总支
学工办
旅游管理教研室
会展策划与管理教研室
研学旅行管理与服务教...
理实一体化实训中心
文旅创新工场
联系我们
专业介绍
旅游管理专业
会展策划与管理专业
研学旅行管理与服务专...
文化创意与策划专业
团队队伍
名师风采
全国课程思政名师
全国旅游教育杰青教师
山东省课程思政名师
山东省教学名师
山东省旅游教育学术新...
山东省青年技能名师
青岛市优秀青年岗位能...
团队力量
产业导师
兼职教师
成长计划
优才计划
攀登计划
员工天地
管理品牌
社团展示
志愿者活动
管理制度
实习就业
实习实训
招聘专栏
就业政策
员工风采
产教融合
文旅智库
产业公司
研学旅行研究院
产业协会
研学旅行基地协会
会展协会
产教融合共同体
大数据中心
关于我们
bevictor伟德简介
管理团队
组织机构
办公室
人才招聘实习实训办公室
团总支
学工办
旅游管理教研室
会展策划与管理教研室
研学旅行管理与服务教研室
理实一体化实训中心
文旅创新工场
联系我们
组织机构
当前位置:
首页
关于我们
组织机构
Copyright (C) bevictor伟德官网·(中国)唯一官方网站 版权所有 bevictor伟德
地址:青岛李沧区九水东路599号
邮箱:wlxy2020@163.com
电话:0532-82141282
友情链接
bevictor伟德举办“高级别科研课题指...
中华人民共和国教育部
山东省教育厅
中国旅游教育分会
中华人民共和国文化和旅游部
山东省文化和旅游厅
山东省文化旅游发展集团
青岛市文化和旅游局
快速通道
数字校园
数字图书
校内导航